当前位置:首页 > 供热法规 > 详情页

供热法规

关于印发北方地区冬季清洁取暖规划(2017-2021)

时间:2018-12-12      来源:

发改能源(2017      2100
 
今天(12月20日)国家发改委官网对外发布了《北方地区冬季清洁取暖规划(2017-2021年)》,旨在提高北方地区取暖清洁化水平,减少大气污染物排放。
总体目标
2019 年,北方地区清洁取暖率达到 50%,替代散烧煤(含低效小锅炉用煤)7400 万吨。到 2021 年,北方地区清洁取暖率达到 70%,替代散烧煤(含低效小锅炉用煤)1.5 亿吨。供热系统平均综合能耗降低至 15 千克标煤/平方米以下。
力争用5 年左右时间,基本实现雾霾严重城市化地区的散煤供暖清洁化,形成公平开放、多元经营、服务水平较高的清洁供暖市场。
因地制宜选择供暖热源
目前,北方地区取暖使用能源以燃煤为主,燃煤取暖面积约为总取暖面积的83%,天然气、电、地热能、生物质能、太阳能、工业余热等合计约占17%。取暖用煤年消耗约4亿吨标煤,其中散烧煤约2亿吨标煤,主要分布在农村地区。
2021年,地热供暖面积达到10亿平方米,其中中深层地热供暖5亿平方米,浅层地热供暖5亿平方米。生物质能清洁供暖,到2021年,生物质能清洁供暖面积达到21亿平方米,其中:农林生物质热电联产供暖面积10亿平方米,城镇生活垃圾热电联产供暖面积5亿平方米,生物质成型燃料供暖面积5亿平方米,生物天然气与其他生物质气化供暖面积超1亿平方米。
多种渠道提供资金支持
统筹使用相关政府资金,加大对清洁取暖工作的支持力度,并对重点城市倾斜。多方拓宽资金渠道。
① 鼓励银行业金融机构在风险可控、商业可持续的前提下,依法合规对符合信贷条件的清洁取暖项目给予信贷支持。
② 通过发展绿色金融、开展政府和社会资本合作(PPP)等方式支持清洁供暖项目建设运营。
③ 鼓励社会资本设立产业投资基金,投资清洁取暖项目和技术研发。
④ 支持符合条件的清洁供暖企业首次公开发行(IPO)股票并上市,鼓励符合条件的已上市企业依法依规进行再融资。
⑤ 鼓励和支持符合条件的清洁供暖企业通过发行企业(公司)债券、短期融资券、中期票据、中小企业集合票据等多种债务融资工具,扩大直接融资的规模和比重。
⑥ 研究支持煤改清洁能源供暖项目参与温室气体自愿减排交易项目。
保障清洁取暖能源供应
① 多方开拓气源。中石油、中石化、中海油等主要供气企业要按计划做好气源供应,各省市要推动民营企业、城镇燃气企业开辟新供应渠道。加快推动非常规天然气开发,鼓励煤层气开发利用,研究给予致密气开发一定支持政策。
② 加快天然气基础设施建设。推动已纳入规划的长输管道和LNG接收站加快建设,加快中俄东线、进口LNG等气源引进和建设步伐,推进全国长输管道互联互通。具备扩建条件的已有接收站均要建储罐,扩建增压、气化设施,按实际接收LNG 能力进行核定。
③ 建立储气调峰辅助服务市场机制。落实《天然气基础设施建设与运营管理办法》,2020年,县级以上地区至少形成不低于本行政区域平均3 天需求量的应急储气能力。
 
以下为文件原文
清洁取暖是指利用天然气、电、地热、生物质、太阳能、工业余热、清洁化燃煤(超低排放)、核能等清洁化能源,通过高效用能系统实现低排放、低能耗的取暖方式,包含以降低污染物排放和能源消耗为目标的取暖全过程,涉及清洁热源、高效输配管网(热网)、节能建筑(热用户)等环节。当前,我国北方地区清洁取暖比例低,特别是部分地区冬季大量使用散烧煤,大气污染物排放量大,迫切需要推进清洁取暖,这关系北方地区广大群众温暖过冬,关系雾霾天能不能减少,是能源生产和消费革命、农村生活方式革命的重要内容。为提高北方地区取暖清洁化水平,减少大气污染物排放,根据中央财经领导小组第 14 次会议关于推进北方地区冬季清洁取暖的要求,特制定本规划。
本规划所指北方地区包括北京、天津、河北、山西、内蒙古、辽宁、吉林、黑龙江、山东、陕西、甘肃、宁夏、新疆、青海等14 个省(区、市)以及河南省部分地区,涵盖了京津冀大气污染传输通道的“2+26”个重点城市(含雄安新区,下同),具体包括:北京市、天津市,河北省石家庄、唐山、廊坊、保定、沧州、衡水、邢台、邯郸市,山西省太原、阳泉、长治、晋城市,山东省济南、淄博、济宁、德州、聊城、滨州、菏泽市,河南省郑州、开封、安阳、鹤壁、新乡、焦作、濮阳市的行政区域。冬季取暖时间因地域不同有所差异,华北地区一般为4 个月,东北、西北地区一般为5-7 个月。
规划基准年为2016 年。规划期为2017-2021 年。
(一)北方地区取暖总体情况
1.取暖面积。截至2016 年底,我国北方地区城乡建筑取暖总面积约206 亿平方米。其中,城镇建筑取暖面积141 亿平方米,农村建筑取暖面积65 亿平方米。“2+26”城市城乡建筑取暖面积约50 亿平方米。
2.用能结构。我国北方地区取暖使用能源以燃煤为主,燃煤取暖面积约占总取暖面积的83%,天然气、电、地热能、生物质能、太阳能、工业余热等合计约占17%。取暖用煤年消耗约4 亿吨标煤,其中散烧煤(含低效小锅炉用煤)约2 亿吨标煤,主要分布在农村地区。北方地区供热平均综合能耗约22 千克标煤/平方米,其中,城镇约19 千克标煤/平方米,农村约27 千克标煤/平方米。
3.供暖热源。在北方城镇地区,主要通过热电联产、大型区域锅炉房等集中供暖设施满足取暖需求,承担供暖面积约70 亿平方米,集中供暖尚未覆盖的区域以燃煤小锅炉、天然气、电、可再生能源等分散供暖作为补充。城乡结合部、农村等地区则多数为分散供暖,大量使用柴灶、火炕、炉子或土暖气等供暖,少部分采用天然气、电、可再生能源供暖。
4.热网系统。截至2016 年底,我国城镇集中供热管网总里程达到31.2 万公里,其中供热一级网长度约9.6 万公里,供热二级网长度约21.6 万公里。集中供热管网主要分布在城市,城市集中供热管网总里程约23.3 万公里,占城镇集中供热管网总里程的74.6%,县城集中供热管网总里程约7.9 万公里,占城镇集中供热管网总里程的25.4%。
5.热用户。热用户取暖系统包括室内末端设备和取暖建筑。室内末端设备主要有散热器、地面辐射、发热电缆或电热膜、空调等,以散热器为主。北方地区城镇新建建筑执行节能强制性标准比例基本达到100%,节能建筑占城镇民用建筑面积比重超过50%。农村取暖建筑中仅20%采取了一定节能措施。
(二)北方地区清洁取暖情况
为满足用户清洁取暖需求,采取以下清洁供暖方式:
1.天然气供暖。天然气供暖是以天然气为燃料,使用脱氮改造后的燃气锅炉等集中式供暖设施,或壁挂炉等分散式供暖设施,向用户供暖的方式,包括燃气热电联产、天然气分布式能源、燃气锅炉、分户式壁挂炉等,具有燃烧效率较高、基本不排放烟尘和二氧化硫的优势。截至2016 年底,我国北方地区天然气供暖面积约22 亿平方米,占总取暖面积11%
2.电供暖。电供暖是利用电力,使用电锅炉等集中式供暖设施或发热电缆、电热膜、蓄热电暖器等分散式电供暖设施,以及各类电驱动热泵,向用户供暖的方式,布置和运行方式灵活,有利于提高电能占终端能源消费的比重。蓄热式电锅炉还可以配合电网调峰,促进可再生能源消纳。截至2016 年底,我国北方地区电供暖面积约4 亿平方米,占比2%
3.清洁燃煤集中供暖。清洁燃煤集中供暖是对燃煤热电联产、燃煤锅炉房实施超低排放改造后(即在基准氧含量6%条件下,烟尘、二氧化硫、氮氧化物排放浓度分别不高于10、35、50 毫克/立方米),通过热网系统向用户供暖的方式,包括达到超低排放的燃煤热电联产和大型燃煤锅炉供暖,环保排放要求高,成本优势大,对城镇民生取暖、清洁取暖、减少大气污染物排放起主力作用。截至2016 年底,我国北方地区清洁燃煤集中供暖面积约35 亿平方米,均为燃煤热电联产集中供暖,占比17%
4.可再生能源等其他清洁供暖。包括地热供暖、生物质能清洁供暖、太阳能供暖、工业余热供暖,合计供暖面积约8 亿平方米,占比4%。地热供暖是利用地热资源,使用换热系统提取地热资源中的热量,向用户供暖的方式。截2016 年底,我国北方地区地热供暖面积约5 亿平方米。
生物质能清洁供暖是指利用各类生物质原料,及其加工转化形成的固体、气体、液体燃料,在专用设备中清洁燃烧供暖的方式。主要包括达到相应环保排放要求的生物质热电联产、生物质锅炉等。截至2016 年底,我国北方地区生物质能清洁供暖面积约2 亿平方米。
太阳能供暖是利用太阳能资源,使用太阳能集热装置,配合其他稳定性好的清洁供暖方式向用户供暖。太阳能供暖主要以辅助供暖形式存在,配合其它供暖方式使用,目前供暖面积较小。
工业余热供暖是回收工业企业生产过程中产生的余热,经余热利用装置换热提质,向用户供暖的方式。截至2016 年底,我国北方地区工业余热供暖面积约1 亿平方米。
(三)清洁取暖发展面临问题
总的来看,我国北方地区清洁取暖比例低(占总取暖面积约34%),且发展缓慢。
1.缺少统筹规划与管理。长期以来,北方地区供热缺乏对煤炭、天然气、电、可再生能源等多种能源形式供热的统筹谋划,热力供需平衡不足,导致供热布局不科学、区域优化困难。现役纯凝机组供热改造无统筹优化,改造后电网调峰能力下降,加剧部分地区弃风、弃光等现象。部分地区将清洁取暖等同于“一刀切”去煤化,整体效果较差。此外,清洁取暖工作涉及面广,职能分散,缺少统一管理部门,在具体推进过程中存在协调联动不足的问题。
2.体制机制与支持政策需要改进。部分供热区域热源不能互相调节。热电联产供热范围内小锅炉关停缓慢的情况比较普遍,供热能力未充分发挥。热价、天然气价、电价等均执行地方政府统一定价,市场化调节能力不足。风电供暖项目没有实现直接电量交易,不能发挥富余风电低价优势。天然气供应中间环节过多,导致成本偏高制约推广应用。集中供暖按面积计费的方式不科学,浪费严重。除京津冀等地区出台了力度较大的支持措施外,大部分地区支持政策,特别是资金、价格、市场交易等具有实质性推动作用的政策仍然较少。
3.清洁能源供应存在短板且成本普遍较高。天然气季节性峰谷差较大(最大峰谷差超过10 倍),造成天然气供暖期存在缺口、非供暖期供大于求的情况。燃气管网存在薄弱环节,农村地区燃气管网条件普遍较差。部分地区配电网网架依然较弱,改造投资较大。部分集中供热管网老化腐蚀严重,影响了供热系统安全与供热质量。清洁供暖成本普遍高于普通燃煤供暖,很难同时保证清洁供暖企业盈利且用户可承受。
4.技术支撑能力有待提升。很多清洁供暖技术应用范围还不广,相关技术标准和规范仍不完善,造成市场标准不统一,操作不规范,产品质量和性能不够稳定,导致用户体验较差。
5.商业模式创新不足。受历史上计划经济下的供暖模式影响,供暖行业仍处于向市场化运作转变的过程之中,投资运行依靠补贴,服务方式单一,在经营管理模式、融资方式、服务范围和水平方面有待进一步提升。
6.建筑节能水平较低。北方地区大部分建筑特别是广大农村地区建筑,围护结构热工性能较差,导致取暖过程中热量损耗较大,不利于节约能源和降低供暖成本。
7.取暖消费方式落后。受长期以来的观念、习惯等因素影响,相当数量取暖用户仍依赖传统、落后的供暖方式满足取暖需求,对新的清洁供暖方式接受度较低。
总体要求
在坚持发展经济的同时,要更加关心人民群众的身边事,改善人民群众的生活环境、生活质量。推进北方地区冬季清洁取暖,对于北方温暖过冬、减少雾霾天具有重要意义,是北方地区广大群众迫切希望解决的问题,必须坚定信心,明确方向,全力推进。
(一)指导思想
全面贯彻党的十九大精神,以习近平新时代中国特色社会主义思想为指导,落实习近平总书记在中央财经领导小组第14 次会议上的重要指示,按照党中央、国务院决策部署,统筹推进“五位一体”总体布局,协调推进“四个全面”战略布局,坚定不移贯彻创新、协调、绿色、开放、共享的发展理念,紧扣新时代我国社会主要矛盾变化,推动能源生产和消费革命、农村生活方式革命,以保障北方地区广大群众温暖过冬、减少大气污染为立足点,按照企业为主、政府推动、居民可承受的方针,宜气则气,宜电则电,尽可能利用清洁能源,加快提高清洁供暖比重,构建绿色、节约、高效、协调、适用的北方地区清洁供暖体系,为建设美丽中国作出贡献。
(二)基本原则
一是坚持清洁替代,安全发展。以清洁化为目标,在确保民生取暖安全的前提下,统筹热力供需平衡,单独或综合采用各类清洁供暖方式,替代城镇和乡村地区的取暖用散烧煤,减少取暖领域大气污染物排放。坚守安全底线,构建规模合理、安全可靠的热力供应系统。
二是坚持因地制宜,居民可承受。立足本地资源禀赋、经济实力、基础设施等条件及大气污染防治要求,科学评估,根据不同区域自身特点,充分考虑居民消费能力,采取适宜的清洁供暖策略,在同等条件下选择成本最低和污染物排放最少的清洁供暖组合方式。
三是坚持全面推进,重点先行。综合考虑大气污染防治紧迫性、经济承受能力、工作推进难度等因素,全面统筹推进城市城区、县城和城乡结合部、农村三类地区的清洁取暖工作。同一类别地区,经济条件、基础设施条件较好的优先推进。以京津冀大气污染传输通道的“2+26”个重点城市为重点,在城市城区、县城和城乡结合部、农村地区全面推进清洁供暖。
四是坚持企业为主,政府推动。充分调动企业和用户的积极性,鼓励民营企业进入清洁供暖领域,强化企业在清洁取暖领域的主体地位。发挥各级政府在清洁取暖中的推动作用,按照国家统筹优化顶层设计、推动体制机制改革,省级政府负总责并制定实施方案,市县级及基层具体抓落实的工作机制,构建科学高效的政府推动责任体系。
五是坚持军民一体,协同推进。地方政府与驻地部队要加强相互沟通,建立完善清洁取暖军地协调机制,确保军地一体衔接,同步推进实施。军队清洁取暖一并纳入国家规划,享受有关支持政策。
(三)工作目标
1.总体目标
2019 年,北方地区清洁取暖率达到50%,替代散烧煤(含低效小锅炉用煤)7400 万吨。到2021 年,北方地区清洁取暖率达到70%,替代散烧煤(含低效小锅炉用煤)1.5 亿吨。供热系统平均综合能耗降低至15 千克标煤/平方米以下。热网系统失水率、综合热损失明显降低。新增用户全部使用高效末端散热设备,既有用户逐步开展高效末端散热设备改造。北方城镇地区既有节能居住建筑占比达到80%。力争用5 年左右时间,基本实现雾霾严重城市化地区的散煤供暖清洁化,形成公平开放、多元经营、服务水平较高的清洁供暖市场。
2“2+26”重点城市发展目标
北方地区冬季大气污染以京津冀及周边地区最为严重,“2+26”重点城市作为京津冀大气污染传输通道城市,且所在省份经济实力相对较强,有必要、有能力率先实现清洁取暖。在“2+26”重点城市形成天然气与电供暖等替代散烧煤的清洁取暖基本格局,对于减轻京津冀及周边地区大气污染具有重要意义。2019 年,“2+26”重点城市城区清洁取暖率要达到90%以上,县城和城乡结合部(含中心镇,下同)达到70%以上,农村地区达到40%以上。2021 年,城市城区全部实现清洁取暖,35 蒸吨以下燃煤锅炉全部拆除;县城和城乡结合部清洁取暖率达到80%以上,20 蒸吨以下燃煤锅炉全部拆除;农村地区清洁取暖率60%以上。
3.其它地区发展目标
按照由城市到农村分类全面推进的总体思路,加快提高非重点地区清洁取暖比重。
城市城区优先发展集中供暖,集中供暖暂时难以覆盖的,加快实施各类分散式清洁供暖。2019 年,清洁取暖率达到60%以上;2021 年,清洁取暖率达到80%以上,20 蒸吨以下燃煤锅炉全部拆除。
新建建筑全部实现清洁取暖。县城和城乡结合部构建以集中供暖为主、分散供暖为辅的基本格局。2019 年,清洁取暖率达到50%以上;2021 年,清洁取暖率达到70%以上,10 蒸吨以下燃煤锅炉全部拆除。
农村地区优先利用地热、生物质、太阳能等多种清洁能源供暖,有条件的发展天然气或电供暖,适当利用集中供暖延伸覆盖。2019 年,清洁取暖率达到20%以上;2021 年,清洁取暖率达到40%以上。
推进策略
清洁取暖方式多样,适用于不同条件和地区,且涉及热源、热网、用户等多个环节,应科学分析,精心比选,全程优化,有序推进。
(一)因地制宜选择供暖热源
1.可再生能源供暖
·         1)地热供暖
地热能具有储量大、分布广、清洁环保、稳定可靠等特点。我国北方地区地热资源丰富,可因地制宜作为集中或分散供暖热源。
积极推进水热型(中深层)地热供暖。按照“取热不取水”的原则,采用“采灌均衡、间接换热”或“井下换热”技术,以集中式与分散式相结合的方式推进中深层地热供暖,实现地热资源的可持续开发。在经济较发达、环境约束较高的京津冀鲁豫和生态环境脆弱的青藏高原及毗邻区,将地热能供暖纳入城镇基础设施建设范畴,集中规划,统一开发。
大力开发浅层地热能供暖。按照“因地制宜,集约开发,加强监管,注重环保”的方式,加快各类浅层地热能利用技术的推广应用,经济高效替代散煤供暖。
完善地热能开发利用行业管理。健立健全管理制度和技术标准,维护地热能开发利用市场秩序。制定地热能开发利用管理办法,理顺地热探矿权许可证办理、地热水采矿许可证办理、地热水资源补偿费征收与管理等机制。完善地热行业标准规范,确保地热回灌率100%,依法推行资格认证、规划审查和许可制度。


(2)生物质能
清洁供暖生物质能清洁供暖布局灵活,适应性强,适宜就近收集原料、就地加工转换、就近消费、分布式开发利用,可用于北方生物质资源丰富地区的县城及农村取暖,在用户侧直接替代煤炭。
大力发展县域农林生物质热电联产。在北方粮食主产区,根据新型城镇化进程,结合资源条件和供热市场,加快发展为县城供暖的农林生物质热电联产。鼓励对已投产的农林生物质纯凝发电项目进行供热改造,为周边区域集中供暖。
稳步发展城镇生活垃圾焚烧热电联产。在做好环保、选址及社会稳定风险评估的前提下,在人口密集、具备条件的大中城市稳步推进生活垃圾焚烧热电联产项目建设。加快应用现代垃圾焚烧处理及污染防治技术,提高垃圾焚烧发电环保水平。加强宣传和舆论引导,避免或减少邻避效应。
加快发展生物质锅炉供暖。鼓励利用农林剩余物或其加工形成的生物质成型燃料,在专用锅炉中清洁燃烧用于供暖。加快20 蒸吨以上大型先进低排放生物质锅炉区域供暖项目建设。积极推动生物质锅炉在中小工业园区、工商业及公共设施中的应用。在热力管网、天然气管道无法覆盖的区域,推进中小型生物质锅炉项目建设。在农村地区,大力推进生物质成型燃料替代散烧煤。
积极推进生物沼气等其他生物质能清洁供暖。加快发展以畜禽养殖废弃物、秸秆等为原料发酵制取沼气,以及提纯形成生物天然气,用于清洁取暖和居民生活。积极推进符合入网标准的生物天然气并入城镇燃气管网,加快生物天然气产业化发展进程。推动大中型沼气工程为周边居民供气,建设村级燃气供应站及小规模管网,提升燃气普遍服务水平。积极发展各种技术路线的生物质气化及气电多联产,实施秸秆热解气化清洁能源利用工程。
严格生物质能清洁供暖标准要求。提高生物质热电联产新建项目环保水平,加快已投产项目环保改造步伐,实现超低排放(在基准氧含量6%条件下,烟尘、二氧化硫、氮氧化物排放浓度分别不高于10、35、50 毫克/立方米)。城市城区生物质锅炉烟尘、二氧化硫、氮氧化物排放浓度要达到天然气锅炉排放标准。推进生物质成型燃料产品、加工机械、工程建设等标准化建设。加快大型高效低排放生物质锅炉、工业化厌氧发酵等重大技术攻关。加强对沼气及生物天然气全过程污染物排放监测。


(3)太阳能供暖
太阳能热利用技术成熟,已广泛用于生活及工业热水供应。在资源丰富地区,太阳能适合与其他能源结合,实现热水、供暖复合系统的应用。
大力推广太阳能供暖。积极推进太阳能与常规能源融合,采取集中式与分布式结合的方式进行建筑供暖。鼓励在条件适宜的中小城镇、民用及公共建筑上推广太阳能供暖系统。在农业大棚、养殖场等用热需求大且与太阳能特性匹配的行业,充分利用太阳能供热。
进一步推动太阳能热水应用。在太阳能资源适宜地区,加大太阳能热水系统推广力度。以小城镇建设、棚户区改造等项目为依托,推动太阳能热水规模化应用。支持农村和小城镇居民安装使用太阳能热水器,在农村推行太阳能公共浴室工程。在城市新建、改建、扩建的有稳定热水需求的公共建筑和住宅建筑上,推动太阳能热水系统与建筑的统筹规划、设计和应用。


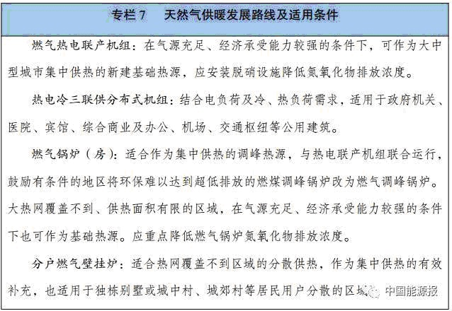
2.天然气供暖
“煤改气”要在落实气源的前提下有序推进,供用气双方要签订“煤改气”供气协议并严格履行协议,各级地方政府要根据供气协议制定“煤改气”实施方案和年度计划。按照“宜管则管、宜罐则罐”原则,综合利用管道气、撬装液化天然气(LNG)、压缩天然气(CNG)、非常规天然气和煤层气等多种气源,强化安全保障措施,积极推进天然气供暖发展。以“2+26”城市为重点,着力推动天然气替代散烧煤供暖。
有条件城市城区和县城优先发展天然气供暖。在北方地区城市城区和县城,加快城镇天然气管网配套建设,制定时间表和路线图,优先发展燃气供暖。因地制宜适度发展天然气热电联产,对于环保不达标、改造难度大的既有燃煤热电联产机组,优先实施燃气热电联产替代升级(热电比不低于60%)。在具有稳定冷热电需求的楼宇或建筑群,大力发展天然气分布式能源。加快现有燃煤锅炉天然气置换力度,积极推进新建取暖设施使用天然气。充分利用燃气锅炉启停灵活的优势,鼓励在集中供热区域用作调峰和应急热源。
城乡结合部延伸覆盖。在城乡结合部,结合限煤区的规划设立,通过城区天然气管网延伸以及LNG、CNG 点对点气化装置,安装燃气锅炉房、燃气壁挂炉等,大力推广天然气供暖。
农村地区积极推广。在农村地区,根据农村经济发展速度和不同地区农民消费承受能力,以“2+26”城市周边为重点,积极推广燃气壁挂炉。在具备管道天然气、LNG、CNG 供气条件的地区率先实施天然气“村村通”工程。


3.电供暖
结合采暖区域的热负荷特性、环保生态要求、电力资源、电网支撑能力等因素,因地制宜发展电供暖。统筹考虑电力、热力供需,实现电力、热力系统协调优化运行。
积极推进各种类型电供暖。以“2+26”城市为重点,在热力管网覆盖不到的区域,推广碳晶、石墨烯发热器件、电热膜、蓄热电暖器等分散式电供暖,科学发展集中电锅炉供暖,鼓励利用低谷电力,有效提升电能占终端能源消费比重。根据气温、水源、土壤等条件特性,结合电网架构能力,因地制宜推广使用空气源、水源、地源热泵供暖,发挥电能高品质优势,充分利用低温热源热量,提升电能取暖效率。
鼓励可再生能源发电规模较大地区实施电供暖。在新疆、甘肃、内蒙古、河北、辽宁、吉林、黑龙江等“三北”可再生能源资源丰富地区,充分利用存量机组发电能力,重点利用低谷时期的富余风电,推广电供暖,鼓励建设具备蓄热功能的电供暖设施,促进风电和光伏发电等可再生能源电力消纳。


4.工业余热供
暖继续做好工业余热回收供暖。开展工业余热供热资源调查,对具备工业余热供热的工业企业,鼓励其采用余热余压利用等技术进行对外供暖。因地制宜,选择具有示范作用、辐射效应的园区和城市,统筹整合钢铁、水泥等高耗能企业的余热余能资源和区域用能需求,实现能源梯级利用。大力发展热泵、蓄热及中低温余热利用技术,进一步提升余热利用效率和范围。


5.清洁燃煤集中供暖
清洁燃煤集中供暖是实现环境保护与成本压力平衡的有效方式,未来较长时期内,在多数北方城市城区、县城和城乡结合部应作为基础性热源使用。
充分利用存量机组供热能力。加强热电联产供热范围内燃煤小锅炉的关停力度,提高热电联产供热比重。扩大热电机组供热范围,经技术论证和经济比较后,稳步推进中长距离供热。鼓励热电联产机组充分利用乏汽余热、循环冷却水余热,进一步增加对外供暖能力,降低机组发电煤耗。统筹考虑区域用热需求和电力系统运行情况,经科学评估,确保民生供暖和电力系统安全后,可对城市周边具备改造条件且运行未满15 年的纯凝发电机组实施供热改造,必要的需同步加装蓄热设施等调峰装置。鼓励生物质成型燃料在燃煤热电联产设施中的科学混烧,多渠道消化生物质资源。
科学新建热电联产机组。新建燃煤热电联产项目要优先考虑背压式热电联产机组,省会(直辖)城市限制新建抽凝式热电联产机组。
着力提升热电联产机组运行灵活性。全面推动热电联产机组灵活性改造,实施热电解耦,提升电网调峰能力。通过技术改造,使热电联产机组增加20%额定容量的调峰能力,最小技术出力达到40%-50%额定容量。
重点提高环保水平。进一步提高热电联产机组和燃煤锅炉的环保要求,热电联产机组和城市城区的燃煤锅炉必须达到超低排放(即在基准氧含量6%条件下,烟尘、二氧化硫、氮氧化物排放浓度分别不高于10、35、50 毫克/立方米)。推进燃煤锅炉“以大代小”(大型高效节能环保锅炉替代低效分散小锅炉)和节能环保综合改造,开展燃煤锅炉超高能效和超低排放示范,推广高效节能环保煤粉锅炉。提高供热燃煤质量,优先燃用低硫份、低灰分的优质煤。
联合运行提高供热可靠性。整合城镇地区供热管网,在已形成的大型热力网内,鼓励不同类型热源一并接入,实现互联互通,提高供热可靠性。热电联产机组与调峰锅炉联网运行,热电联产机组为基础热源,锅炉为调峰热源。


(二)全面提升热网系统效率
1.加大供热管网优化改造力度。
有条件的城镇地区要采用清洁集中供暖。优化城镇供热管网规划建设,充分发挥清洁热源供热能力。加大老旧一、二级管网、换热站及室内取暖系统的节能改造。对存在多个热源的大型供热系统,应具备联网运行条件,实现事故时互相保障。一、二级供热管网新建或改造工程优先采用无补偿直埋技术。对于采用管沟敷设方式的管网,根据现场实际对管沟进行必要的防水和排水改造;经评估运行不良且具备改造条件的管网,宜改为直埋式敷设。鼓励采用综合管廊方式建设改造城市地下管网,对已经建有综合管廊的地段,应将供热管网纳入综合管廊。二级网及用户引入口应设有水力平衡装置及热计量装置。
2.加快供热系统升级。
积极推广热源侧运行优化、热网自动控制系统、管网水力平衡改造、无人值守热力站、用户室温调控及无补偿直埋敷设等节能技术措施。通过增设必备的调节控制设备和热计量装置等手段,推动供热企业加快供热系统自动化升级改造,实现从热源、一级管网、热力站、二级管网及用户终端的全系统的运行调节、控制和管理。利用先进的信息通信技术和互联网平台的优势,实现与传统供热行业的融合,加强在线水力优化和基于负荷预测的动态调控,推进供热企业管理的规范化、供热系统运行的高效化和用户服务多样化、便捷化,提升供热的现代化水平。新建或改造热力站应设有节能、控制系统或设备。

(三)有效降低用户取暖能耗
1.提高建筑用能效率。城镇新建建筑全面执行国家65%建筑节能强制性标准,推动严寒及寒冷地区新建居住建筑加快实施更高水平节能强制性标准。引导重点地区抓紧制定75%或更高节能要求的地方标准。提高建筑门窗等关键部位节能性能要求,稳步推进既有建筑节能改造。积极开展超低能耗建筑、近零能耗建筑建设示范。鼓励农房按照节能标准建设和改造,提升围护结构保温性能,在太阳能资源条件较好的省份推动被动式太阳房建设。
2.完善高效供暖末端系统。根据供热系统所在地的气候特征、建筑类型、使用规律、舒适度要求和控制性能,按照节约能源、因地制宜的原则,合理确定室内供暖末端形式,逐步推广低温采暖末端形式。
3.推广按热计量收费方式。大力推行集中供暖地区居住和公共建筑供热计量。新建住宅在配套建设供热设施时,必须全部安装供热分户计量和温控装置,既有住宅要逐步实施供热分户计量改造。配套制定计量计费标准。不断提高居民分户计量、节约能源的意识,建立健全用热监测体系,实现用户行为节能。

4
保障措施
清洁取暖是一项系统性工程,要在能源供应与利用、管网线路建设改造与维护、技术装备、项目运行、建筑节能、环保要求、体制机制改革、舆论宣传等各个环节细化措施,保障规划落实。
(一)上下联动落实任务分工
1.国家部门做好总体设计,指导推动国家相关部门根据职能,确定总体推进路径,解决共性问题,做好相关政策的统筹衔接。
国家发展改革委、住房城乡建设部、国家能源局负责制定国家层面的清洁取暖规划,研究制定清洁取暖评估考核体系。
国家发展改革委、国家能源局牵头建立清洁取暖规划部际联席会议机制,指导督促规划落实,协调清洁取暖过程中需要国家部门解决的重大问题,保障清洁能源供应,改革完善价格、市场交易等方面的体制机制,推动清洁供暖技术装备升级,建立健全行业标准体系,推动重点地区煤炭消费减量替代和煤炭清洁高效利用。
清洁取暖规划部际联席会议办公室设在国家能源局,负责日常工作。国家能源局要成立专门机构,落实人员,负责协调推进规划执行。
住房城乡建设部负责指导城镇清洁供暖和建筑能效提升工作,制定城镇清洁供暖评估考核体系。
财政部负责中央层面清洁取暖财政政策研究制定等工作。
环境保护部负责各类清洁供暖的排放标准制定及监管工作。
质检总局负责锅炉安全、节能、环保的监督检查工作,配合开展锅炉节能环保改造及落后锅炉淘汰工作。
军委后勤保障部负责北方地区部队清洁取暖工作,编制规划计划,协调落实相关政策,指导督促工作任务落实。
各部门要根据以上任务分工,制定出台政策文件,落实相关工作。
2.地方政府制定实施方案,抓好落实
各省(区、市)要明确省级清洁取暖主管部门,按照国家清洁取暖规划统一要求,根据本地区实际,经与本地区能源、供暖、城乡建设等规划衔接后,组织编制省级清洁取暖实施方案,明确目标任务,提出资金来源和使用方法,落实国家规划要求。实施方案制定完成后,需报送清洁取暖规划部际联席会议办公室备案,抄送国家发展改革委、财政部、环保部、住房城乡建设部、军委后勤保障部。工作方案滚动调整的,要在当年供暖季开始前三个月报送。
省级清洁取暖工作方案确定后,各市(县)也要编制市(县)级清洁取暖工作方案,进一步细化国家规划和省级实施方案的相关要求,抓好具体落实。
各地方要切实履行职责,明确专门机构,组织开展清洁取暖工作,建立常态协调机制,加强发改、能源、住建、财政、环保、国土、城市规划、金融、工业和信息化、质检、安全等政府部门及电力、天然气、供暖等相关企业的协作,就推进清洁取暖过程中的能源供应、环保监管、项目用地、资金支持、安全保障等各类问题进行协调,在保证民生供热安全的前提下做好清洁取暖工作。各省(区、市)要将本规划确定的发展目标、重点任务和政策措施分解落实,明确责任单位,设立进度安排协调和目标考核机制,精心组织实施。
3.企业承担供暖主体责任,提供优质服务
企业是清洁供暖的主体,是清洁供暖工程、热力生产、供暖服务等具体工作的实施者,对于清洁供暖的成功推进至关重要,应加强经营模式创新,为用户提供多元化综合能源服务,不断提高产品和服务质量,提升用户满意度,推动成熟、完善、可持续的清洁供暖市场的建立。
电力、油气、可再生能源、供暖等相关企业,要及时将政府明确的目标任务分解落实,并按照政府规划统一要求,编制企业清洁供暖工作方案。
(二)多种渠道提供资金支持
1.精准高效使用财政资金。中央财政充分利用现有可再生能源发展、大气污染防治等资金渠道,加大对清洁取暖的支持力度。以“2+26”城市为重点开展清洁取暖城市示范,中央财政通过调整现有专项支出结构对示范城市给予奖补激励,中央预算内投资加大支持力度。鼓励各地方创新体制机制、完善政策措施,引导企业和社会加大资金投入,构建“企业为主、政府推动、居民可承受”的运营模式。地方政府有关部门应结合本地实际,研究出台支持清洁取暖的政策措施,统筹使用相关政府资金,加大对清洁取暖工作的支持力度,并对重点城市倾斜。
2.多方拓宽资金渠道。
一是鼓励银行业金融机构在风险可控、商业可持续的前提下,依法合规对符合信贷条件的清洁取暖项目给予信贷支持。
二是通过发展绿色金融、开展政府和社会资本合作(PPP)等方式支持清洁供暖项目建设运营。
三是鼓励社会资本设立产业投资基金,投资清洁取暖项目和技术研发。
四是支持符合条件的清洁供暖企业首次公开发行(IPO)股票并上市,鼓励符合条件的已上市企业依法依规进行再融资。
五是鼓励和支持符合条件的清洁供暖企业通过发行企业(公司)债券、短期融资券、中期票据、中小企业集合票据等多种债务融资工具,扩大直接融资的规模和比重。
六是研究支持煤改清洁能源供暖项目参与温室气体自愿减排交易项目。
(三)完善价格与市场化机制
1.创新优化取暖用电价格机制。对具备资源条件,适宜电供暖的地区,综合采取完善峰谷分时价格制度、优化居民用电阶梯价格政策、扩大市场化交易等支持政策,降低电供暖成本。对于通过市场化交易实施电供暖的,电力调度部门要根据电供暖直接交易需要,优化电力调度机制,以最大程度促进可再生能源消纳、最低供热煤耗等为目标,科学搭配用于供暖的可再生能源电力与火电比例,调剂余缺,保障电供暖直接交易切实可行。鼓励建设蓄热式电锅炉等具有调峰功能的电供暖设施,参与提供电力系统辅助服务,促进电力运行削峰填谷,按规定获得收益。
2.多措并举完善取暖用气价格机制。对天然气资源有保障,适宜天然气供暖的地区,通过完善阶梯价格制度、推行季节性差价政策、运用市场化交易机制等方式,降低天然气取暖成本,促进北方地区天然气供暖发展。
3.因地制宜健全供热价格机制。在居民承受能力范围内,兼顾考虑供热清洁化改造和运行成本,合理制定清洁取暖价格,疏导清洁取暖价格矛盾,不足部分通过地方财政予以支持。
(四)保障清洁取暖能源供应
1.加快天然气供应能力建设。
一是多方开拓气源。中石油、中石化、中海油等主要供气企业要按计划做好气源供应,各省市要推动民营企业、城镇燃气企业开辟新供应渠道。加快推动非常规天然气开发,鼓励煤层气开发利用,研究给予致密气开发一定支持政策。
二是加快天然气基础设施建设。推动已纳入规划的长输管道和LNG 接收站加快建设,加快中俄东线、进口LNG 等气源引进和建设步伐,推进全国长输管道互联互通。具备扩建条件的已有接收站均要建储罐,扩建增压、气化设施,按实际接收LNG 能力进行核定。
三是建立储气调峰辅助服务市场机制。落实《天然气基础设施30 建设与运营管理办法》,到2020 年,县级以上地区至少形成不低于本行政区域平均3 天需求量的应急储气能力。推动建设供用气双方共同承担调峰责任的体制机制。鼓励承担储气调峰义务的企业从第三方购买储气调峰服务和气量。鼓励更多投资主体投资建设地下储气库。四是加强监管完善法规。北方地区推进燃气清洁取暖的地方政府要以试点等方式,加强对本地区燃气特别是农村燃气取暖工作的指导,督促相关企业加强供用气安全管理。相关企业要承担安全供气的主体责任,制定完善的企业规范和操作规程。
2.加强配电网建设。
一是电网企业应加强与相关城市“煤改电”规划的协调配合,加快配电网改造。结合国家配电网建设行动计划和农网改造计划,有效利用农网改造中央预算内投资、电网企业资金等资金渠道,满足电供暖设施运行对配套电网的需求。
二是将地下电力管线建设纳入地方重点工程,加大协调支持力度。结合重点部队电网升级改造工程,为电供暖部队营区进行配套电网改造。
三是加快研究出台电力普遍服务补偿机制,支持企业在偏远地区做好电网建设和运行维护工作。
四是结合配售电改革,调动社会资本参与配电网建设的积极性。
3.组织开展北方地区地热资源潜力勘查与选区评价。
在全国地热资源开发利用现状普查的基础上,查明我国北方地区主要水热型地热区(田)及浅层地热能、干热岩开发区地质条件、热储特征、地热资源的质量和数量,并对其开采技术经济条件做出评价,为合理开发利用提供依据。
4.建立健全生物质原料供应体系。
以县为单位进行生物质资源调查,明确可作为能源化利用的资源潜力。适应各地区不同情况,支持企业建立健全生物质原料收集体系,推进收储运专业化发展,提高原料保障程度。因地制宜,结合生态建设和环境保护要求,建设生物质原料基地。
5.加强余热资源需求调查评价和利用体系建设。
各有关地区要深入开展余热资源和热负荷需求调查摸底,全面梳理本地区相关行业余热资源的种类、品质、数量、连续性、稳定性、分布和利用状况。加快建设高效率的余热采集、管网输送、终端利用供热体系,按照能源梯级利用原则,实现余热资源利用最大化。
6.加强节能环保锅炉清洁煤供应能力建设。
以提高煤炭清洁高效利用水平为重点,推进与节能环保锅炉配套的清洁煤制备、配送、储存、使用等环节的设施建设与升级改造。推进清洁煤制备储运专业化发展,统一规划、合理布局建设清洁煤制备储运中心。完善清洁煤质量要求和检测标准。
7.加强集中供热管线建设与维护。
一是积极推进老旧热力网优化改造,对城市既有供热管网系统进行认真梳理,结合城市道路及管线改造,对运行年限较长及存在安全隐患的管线制定改造计划。鼓励供暖企业将符合接入技术条件的部队纳入集中供暖。二是加强热网整合,形成多热源联合供热环状热网,提高热力网安全可靠性。充分利用热电联产的供热优势,因地制宜发展长距离输送高温水热网。三是合理确定多热源联合供热环状热网的水力工况、热力工况,设置热力网泄漏检测,做好热力网自动化、智能化控制,提高热力网从热源到热用户的自动化、智能化控制水平,降低热力网热耗、电耗、水耗。
8.适当给予中央企业业绩考核政策支持。
为支持中央企业做好北方地区冬季清洁取暖能源供应保障工作,对于中央企业在偏远地区建设天然气管道、配电网等方式支持北方地区冬季清洁取暖造成的亏损,在业绩考核中予以适当考虑。
(五)加快集中供暖方式改革
1.大力发展供热市场。
放开能源生产、供暖等方面的准入限制,鼓励民营企业进入清洁供暖领域,多种模式参与集中供热设施建设和运营。引导各集中供热特许经营区经营主体通过兼并、收购、重组等方式合并,形成专业化、规模化的大型企业集团,扩大集中供热面积,淘汰不符合环境要求的小锅炉。推动以招投标等市场化方式选择供热主体。支持和鼓励企业发展源、网、站及热用户一体化的经营管理模式,减少中间管理环节,降低供热成本。
2.改进集中供暖方式。
在适合集中供暖的区域,优先以热电联产满足取暖需求,加快推进热电联产替代燃煤锅炉。按照《热电联产管理办法》(发改能源〔2016〕617 号)要求,优先发展背压式热电联产机组,并落实背压机组两部制电价等支持政策,结合电力系统运行情况严格管理纯凝机组供热改造。热电联产供热区域内,热电联产机组承担基本热负荷,调峰锅炉承担尖峰热负荷,确保热电联产供热区域内热电联产供热率高于80%以上。城市城区燃煤锅炉房须达到超低排放,并安装大气污染源自动监控设施,达不到要求的锅炉要制定替代措施(方案),明确关停淘汰计划并取消补贴。
(六)加强取暖领域排放监管
1.继续推进燃煤热电超低排放改造。
到2020 年,全国所有具备改造条件的燃煤热电联产机组实现超低排放(在基准氧含量6% 条件下,烟尘、二氧化硫、氮氧化物排放浓度分别不高于10、35、50 毫克/立方米)。对现役燃煤热电联产机组,东部地区2017 年前总体完成超低排放改造,中部地区力争在2018 年前基本完成,西部地区在2020 年前完成。逐步扩大改造范围,没有列入关停计划的集中供暖小型热电联产机组,也要实施超低排放改造。
2.提高燃煤集中供暖锅炉排放监管力度。
所有燃煤集中供暖锅炉必须达标排放,安装大气污染源自动监控设施。对城市城区的燃煤锅炉进行超低排放改造(在基准氧含量6%条件下,烟尘、二氧化硫、氮氧化物排放浓度分别不高于10、35、50 毫克/立方米),并纳入超低排放监管范围。鼓励其余燃煤锅炉参照超低排放和天然气锅炉标准提高环保排放水平。出台限制和淘汰类燃煤锅炉设备技术和装备目录,明确更新淘汰时限,推动更新换代,推广高效节能环保锅炉。
3.建设地热能开发利用信息监测统计体系。
建立浅层及水热型地热能开发利用过程中的水质、水位、水温等地热资源信息监测系统。建立全国地热能开发利用监测信息系统,利用现代信息技术,对地热能勘查、开发利用情况进行系统的监测和动态评价。
4.明确天然气壁挂炉、生物质锅炉排放标准与监管要求。
从设备、销售环节提高天然气壁挂炉氮氧化物的排放标准和监管要求。生物质锅炉(含热电联产)必须配套布袋除尘设施,达到相应环保排放标准要求,并安装大气污染源自动监控设备。城市城区生物质锅炉烟尘、二氧化硫、氮氧化物排放浓度要达到天然气锅炉排放标准。
5.严格散烧煤流通监管。
从煤炭销售流通环节开始加强散烧煤监管,制定严格的散烧煤质量标准,对硫分、灰分、挥发分、有害元素等进行更严格的限制,对不符合要求的煤炭经销商业务资质予以取消,严控劣质煤流向农村消费市场。
(七)推动技术装备创新升级
1.加强清洁供暖科技创新。
跟踪清洁供暖技术前沿发展,形成清洁供暖关键技术研发目录,有序组织研发工作。依托骨干企业、科研院所和高校,建设一批有影响力的清洁供暖技术研究基地。加大科研力量投入,增强原始创新、集成创新能力,在先进相变储热和化学储热等各类储热技术、智能供热技术、大气污染物排放控制技术、多能互补技术等专项技术上取得突破。研究探索核能供热,推动现役核电机组向周边供热,安全发展低温泳池堆供暖示范。
2.推动清洁供暖装备升级。
集中攻关高效热泵、低氮天然气供暖设施、煤炭清洁高效利用设施等关键设备,推动清洁供暖装备升级。提升热电联产机组灵活性,满足清洁取暖和电力系统调峰需求。推动智能供热研究及应用示范,重点研究先进传感技术、控制技术、信息技术、通讯技术、大数据技术等新技术,促进供热设备和运行方式升级,推动供热装备行业的高效化、自动化、信息化发展。
3.着力提高清洁供暖设备质量。
推进供热行业强制性节能标准编制和修订,充分发挥其节能准入作用。清洁供暖设备生产企业要加强内部质量管理体系建设,强化质量控制,向市场提供优质产品。各相关部门要加强市场各类清洁供暖设备监督检查力度,对存在不符合产品功效宣传、未达到设计寿命等各类质量问题的企业给予严肃处罚。地方各级政府有关部门在清洁供暖设备招标过程中,要注意产品质量,并跟踪用户使用情况,将产品较差的企业列入采购黑名单。供热企业要加强在役设备能效实时监督,对清洁供热设备开展能效检测和项目后评价。
(八)构建清洁取暖产业体系
1.建立健全行业标准体系建设。
根据清洁取暖需求,结合能源革命与“互联网+”技术发展,及时健全清洁取暖标准、统计和计量体系,修订和完善相关设备、设计、建设、运行标准,从标准体系上保障清洁取暖可持续发展。构建国家清洁取暖大数据研究平台,综合运用互联网、大数据、云计算等先进手段,集成产学研交流和管理、宣传等多功能,加强清洁取暖需求形势分析研判和预测预警,显著提高清洁取暖数据统计分析和决策支持能力。
2.创新经营模式。
在清洁供暖领域积极引入合同能源管理、设备租赁、以租代建等新型模式。强调市场引领,创新商业模式,鼓励有关企业结合自身优势,突出核心业务,采用合同能源管理(EMC)、工程总包(EPC)、政府和社会资本合作(PPP)、融资租赁、能源托管、以租代建等商业模式,引导社会共同参与实施清洁供暖项目的市场化建设运营,保障合理投资收益,带动产品升级和产业发展。
3.提供多元化综合能源服务。
结合市场需求,鼓励企业提供多样化的综合能源解决方案。鼓励因地制宜采用天然气、清洁电力、地热能、余热、太阳能等多种清洁供暖方式配合互补的方式,满足不同地区取暖需求。支持地方政府有关部门采用项目招标、购买服务等市场化方式,引导有关企业和社会资本积极参与清洁供暖,提供技术咨询、方案设计、设备研制、投资建设、运营管理等清洁供暖工程(项目)整体解决方案。支持公共建筑率先实施综合能源解决方案。
(九)做好清洁取暖示范推广
1.主动推进雄安新区等清洁取暖示范。
发挥中央企业积极性,加大各级政策倾斜力度,结合雄安新区建设规划,重点推动雄安新区清洁取暖示范。综合利用天然气、电、地热、生物质等多种能源形式,构建安全、清洁、绿色的供暖体系,打造北方地区清洁取暖的样板工程。以“2+26”城市为重点,开展城市清洁取暖试点。
2.全方位宣传推广清洁取暖。
通过各类媒体宣传清洁取暖的优点,普及清洁取暖知识,展示清洁取暖成果,改变传统取暖习惯。打造清洁取暖典型项目或示范工程,开展专题报道,形成显著示范效应和良好舆论导向。推动用户侧逐步改变原有的用暖观念和用暖方式,提高对清洁取暖环保价值的认识,改进粗放的用暖方式,节约能源。
(十)加大农村清洁取暖力度
农村地区是北方地区清洁取暖的最大短板,是散烧煤消费的主力地区,必须加大力度,提升农村地区清洁取暖水平。
1.建立农村取暖管理机制。
改变农村取暖无规划、无管理、无支持的状况,地方各级政府明确责任部门,建立管理机制,加强各部门协调,保障农村取暖科学有序发展。
2.选择适宜推进策略。
农村取暖具有用户分散、建筑独立、经济承受能力弱等特点,应因地制宜,将农村炊事、养殖、大棚用能与清洁取暖相结合,充分利用生物质、沼气、太阳能、罐装天然气、电等多种清洁能源供暖。对于偏远山区等暂时不能通过清洁供暖替代散烧煤供暖的,要重点利用“洁净型煤+环保炉具”、“生物质成型燃料+专用炉具”等模式替代散烧煤供暖。通过集中供煤等方式提高供暖用煤质量,采用先进的专用炉具,并明确大气污染物排放标准,尽可能减少供暖污染物排放。推进现有农村住房建筑节能改造,不断完善政策和监管措施,提高北方地区农村建筑节能水平。
3.保障重点地区农村清洁取暖补贴资金。
对于“2+26”城市的农村地区,要享受与城市地区同等的财政补贴政策,探索农村清洁取暖补贴机制,保障大气污染传输通道散烧煤治理工作顺利完成。
5
评估调整
省级发改(能源)、住建、财政、环保等有关部门及国家能源局派出机构建立清洁取暖规划实施情况监管组织体系,有效开展监管工作。要创新监管措施和手段,密切跟踪工作进展,掌握目标任务完成情况及工作推进中的实际困难,定期组织开展监督检查和考核评价。省级清洁取暖主管部门负责牵头编制规划实施情况评估报告,并报送清洁取暖规划部际联席会议办公室。
清洁取暖规划部际联席会议办公室会同有关部门,根据地方评估报告,对规划实施情况做出总体评估,适时调整规划内容,保障规划适应最新变化情况。
附件:北方重点地区冬季清洁取暖“煤改气”气源保障总体方案
案为落实习近平总书记在中央财经领导小组第14 次会议上的讲话精神,配合《北方地区冬季清洁取暖规划(2017-2021 年)》,推进北方地区冬季清洁取暖“煤改气”有序、健康发展,国家能源局会同相关省市和企业组织编制了《北方重点地区冬季清洁取暖“煤改气”气源保障总体方案》(以下简称《方案》)。《方案》实施期为2017-2021 年。
本《方案》所指北方地区包括北京、天津、河北、山西、内蒙古、辽宁、吉林、黑龙江、山东、陕西、甘肃、青海、宁夏、新疆等14 个省(区、市)和河南省部分地区,涵盖了京津冀大气污染防治传输通道的“2+26”重点城市(指北京市、天津市、河北省石家庄、唐山、廊坊、保定、沧州、衡水、邢台、邯郸市,山西省太原、阳泉、长治、晋城市,山东省济南、淄博、济宁、德州、聊城、滨州、荷泽市,河南省郑州、开封、安阳、鹤壁、新乡、焦作、濮阳市)。
本《方案》重点针对“2+26”重点城市所涉及的六省市(以下简称“六省市”)制定了保障方案,北方地区其他省市要参照此方案形成本省清洁取暖“煤改气”气源保障方案。
一、基本情况
(一)北方地区天然气取暖现状
北方地区冬季取暖时间因地域不同有所差异,华北地区一般为4 个月,东北、西北地区一般为5-7 个月。
截至2016 年底,北方地区天然气取暖面积共约22 亿平方米,占总取暖面积11%,天然气用量259 亿立方米,占北方地区天然气消费量26%。北方地区取暖以燃煤为主,天然气取暖占比普遍较低,仅京津城镇地区占比较高,其中北京约80%,天津约50%。
天然气取暖方式主要包括四种:燃气热电联产、燃气锅炉房、分户式燃气壁挂炉和天然气分布式能源。
(二)六省市天然气取暖现状
截至2016 年底,六省市天然气取暖面积约14 亿平方米,天然气用量185 亿立方米,占六省市天然气消费量的36%。
“2+26”重点城市天然气取暖面积共约12.4 亿平方米,天然气用量160 亿立方米,占“2+26”重点城市天然气消费量的38%。其中,城镇天然气取暖面积11.8 亿平方米,天然气用量151 亿立方米,占比94%;农村天然气取暖面积0.6 亿平方米,天然气用量9 亿立方米,占比6%。
“2+26”重点城市天然气取暖方式按类型分为:一是燃气热电联产,取暖面积约2.2 亿平方米,天然气用量64 亿立方米,占比39%,主要集中在京津两地;二是燃气锅炉房,取暖面积约8.2 亿平方米,天